18jav
18jav
18jav
18jav概况
18jav简介
现任领导
机构设置
办学特色
学校荣誉
校务公开
公告通知
总务在线
教师发展
教师风采
教师荣誉
教工之家
工会信箱
教学科研
教学管理
教研动态
少先队阵地
少先队活动
红领巾社团
心灵氧吧
德育在线
德育阵地
班级管理
活动风采
党团建设
党建工作
团旗飘飘
招贤纳士
校庆专栏
校史专栏
忆往昔
看今朝
展未来
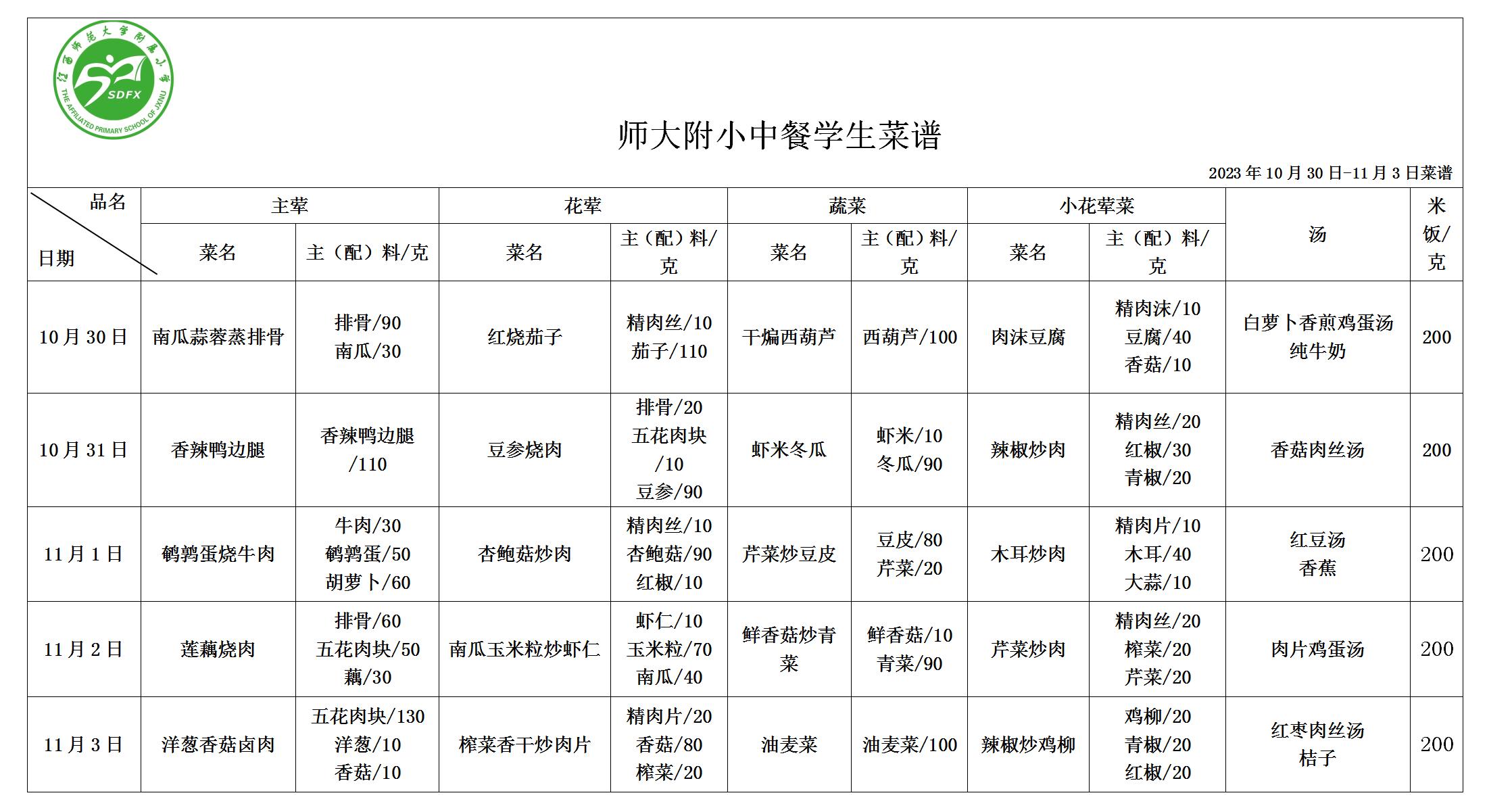
师大附小2023年10月30日-11月3日食谱
发布者:fx
发布时间:2023-10-30
浏览次数:
10